
卵巢储备功能减退(DOR)以卵母细胞数量减少或质量下降为特征,DOR 与不孕、早发性卵巢功能不全及多种长期健康风险密切相关。近年来,环境因素对女性生殖健康及子代的不良影响引发全球关注,特别是在胚胎发育关键阶段暴露于有害物质会显著增加子代远期疾病易感性,但其对多代卵巢储备的影响尚未被探索。
2025 年 9 月 16 日,华中科技大学同济医学院附属同济医院张金金、王世宣教授团队与何西淼教授等多个课题组合作在 Nature Communications 上发表题为「Transgenerational inheritance of diminished ovarian reserve triggered by prenatal propylparaben exposure in mice」的重要成果。研究揭示了产前暴露于羟基苯甲酸丙酯(propylparaben, PrP)导致的 DOR 表型可通过表观遗传机制跨代遗传,通过整合多种测序技术,表明 Rhobtb1 基因启动子区的持续低甲基化是导致该现象的关键表观遗传因素,其通过调控 FGF18–MAPK 信号通路促进颗粒细胞凋亡,最终引起 DOR,并在 DOR 患者外周血中验证了 Rhobtb1 低甲基化现象,通过甲基供体的饮食干预可有效缓解该症状。

科学问题:团队前期研究发现产前 PrP 暴露可导致 F1 代小鼠出现 DOR 表型,但其是否具有跨代遗传效应及其机制尚不明确。
主要技术平台:scWGBS、WGBS、RNA-seq、TBS(艾斯基因提供,想要了解更多技术信息,欢迎与我们联系>>https://acegen.biomart.cn/)
主要实验和结果
1、动物模型构建与表型验证
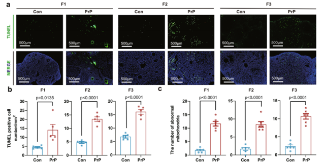
通过在孕鼠胚胎性腺分化期第 7.5–13.5 天注射人类相关剂量的 PrP 腹,并繁育至 F3 代,观察 F1-F3 代雌性后代的卵巢功能,以验证 PrP 暴露导致的 DOR 表型是否可跨代传递。F1-F3 代 PrP 暴露组小鼠出现血清中抗缪勒氏管激素(AMH)水平显著下降,卵泡闭锁数量增多,原始卵泡数量减少,E2 水平有下降趋势,P42 无显著变化。

图 1 产前 PrP 暴露可诱发卵巢储备功能减退的多代跨代遗传
2、颗粒细胞凋亡与卵母细胞质量评估
为了从细胞层面探究 DOR 的机制,验证颗粒细胞(GC)与卵巢闭锁和卵巢储备下降的关联。通过 TUNEL 染色检测 GC 凋亡情况,结合电镜观察 GC 线粒体超微结构。同时,通过超排卵实验评估卵母细胞的成熟情况,以探究产前 PrP 暴露对后代生育能力的跨代遗传影响。BMP15 作为调控卵泡发育和女性生育力的一个至关重要的因子,该研究结合免疫组织化学方法检测了 F1-F3 代小鼠卵巢组织中 BMP15 的蛋白表达水平。结果表明线粒体 GC 凋亡增加,线粒体结构异常,在 MI 期卵母细胞数量减少,BMP15 表达下降。

图 2 在小鼠多代中观察到颗粒细胞过度凋亡与卵母细胞质量下降
3、多组学测序研究
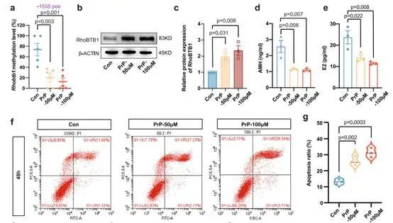
通过对 F2 代 MII 期卵母细胞进行单细胞全基因组甲基化测序(scWGBS),对 F2 和 F3 代卵巢组织进行全基因组甲基化测序(WGBS)和转录组测序(RNA-seq),结果发现 Rhobtb1 基因启动子区域发生持续低甲基化,并跨越 F2-F3 代,且 Rhobtb1 的低甲基化导致其编码的 RhoBTB1 蛋白的上调。

图 3 低甲基化 Rhobtb1 可能介导 DOR 的跨代遗传
4、关键机制验证
进行不同浓度 PrP 暴露处理 KGN 人颗粒细胞以及 Rhobtb1 基因过表达/干扰实验,进行 Rhobtb1 与 FGF18–MAPK 通路在关系的验证,进一步说明 RhoBTB1 通过泛素化途径上调 FGF18,进而激活 MAPK 通路,诱导线粒体颗粒细胞凋亡。

图 4 Rhobtb1 的低甲基化和过表达通过诱导 GC 细胞凋亡导致 DOR
5、临床样本验证
收集 63 例 DOR 患者、60 例早发性卵巢功能不全(POI)患者和 60 例健康女性外周血,进行靶向甲基化 TBS 验证,以检测 Rhobtb1 等基因的甲基化状态,结果表明 DOR 和 POI 患者血液中 Rhobtb1 启动子多个 CpG 位点发生显著低甲基化,提示其可作为潜在生物标志物推向临床。

图 5 血液样本中 Rhobtb1 基因低甲基化可能提示女性 DOR/POI
6、干预研究
对 F0 代孕鼠进行甲基供体饮食(含叶酸、维生素 B12、甜菜碱、胆碱等)干预,评估其对 F1–F3 代卵巢表型的改善作用。结果显示甲基供体饮食干预可显著改善 F1–F3 代 PrP 暴露子代的卵巢储备功能和 Rhobtb1 甲基化水平,表明表观营养干预具有治疗潜力。

图 6 表观遗传治疗改善了产前 PrP 暴露诱导的 F1-F3 代子代小鼠 DOR
综上所述,该研究为 DOR 的胚胎起源和跨代遗传提供了实验证据,揭示了环境污染物(PrP)通过表观遗传机制影响女性生殖健康的新途径,通过动物模型研究表明 DOR 具有跨代表观遗传特征, 其中,Rhobtb1 基因的低甲基化是跨代遗传的关键媒介,其调控的 FGF18–MAPK 通路是诱导线粒体颗粒细胞凋亡的核心机制,最后进行甲基供体的干预实验,为 DOR 的早期诊断和营养干预提供了新思路。
艾斯基因提供scWGBS、WGBS、RNA-seq、TBS等技术服务,想要了解更多信息,欢迎与我们联系>>https://acegen.biomart.cn/