衰老通常被视为一种不可避免、随时间推移而加剧的过程,会削弱细胞稳态与修复机制。干细胞因其自我更新与多向分化能力,是衰老保护因子极具潜力的来源。其中,干细胞来源的细胞外囊泡(EVs)可通过非细胞自主机制改善衰老,正成为能够介导供体细胞有益效应的潜在治疗新策略。
鹿角芽基祖细胞(ABPCs)是存在于再生鹿角中的一类独特的骨骼间充质干细胞,在体外具有极强的干性及自我更新能力。与传统间质干细胞(MSCs)体外传代 10–15 次后即出现衰老不同,ABPCs 即使传代超过 50 次仍保持强劲的增殖与再生能力。ABPCs 可能是唯一能够实现完整器官再生的出生后哺乳动物 MSC,这使其成为开发老年保护疗法用 EVs 的独特来源。
2025 年 7 月 14 日,空军军医大学黄景辉教授等在国际知名杂志《Nature Aging》(IF = 19.4)发表了题为「Extracellular vesicles from antler blastema progenitor cells reverse bone loss and mitigate aging-related phenotypes in mice and macaques」最新研究成果。研究证实,ABPCs 衍生的囊泡 EVs(EVsABPC)可显著减弱骨髓干细胞的衰老表型,在老年小鼠和恒河猴中,EVsABPC 显著增加了股骨骨矿物质密度。通过静脉注射 EVsABPC 可改善老年小鼠的身体机能、增强认知功能并减少全身炎症,同时使表观遗传年龄逆转超过 3 个月。在恒河猴中,EVsABPC 同样表现出神经保护作用,减少炎症、改善运动功能并使表观遗传年龄逆转超过 2 年。
深圳市艾斯基因科技有限公司为该研究提供了 DNA 甲基化测序和数据分析服务,了解更多服务信息,与我们联系>>https://acegen.biomart.cn/
研究设计
本研究使用 18 月龄的 C57BL/6J 小鼠和 16-18 岁龄的雌性恒河猴作为衰老模型,通过静脉注射来自鹿角基祖细胞(ABPCs)的细胞外囊泡(EVs)进行治疗。
细胞实验:从鹿、大鼠和恒河猴中分离 ABPCs 和 BMSCs,提取 EVs。EVs 通过超速离心法分离,并通过透射电镜、NTA 和 WB 进行表征。体外实验评估了 EVs 对衰老标志物(如 SA-β-gal、γ-H2AX)和成骨/成脂分化的影响。
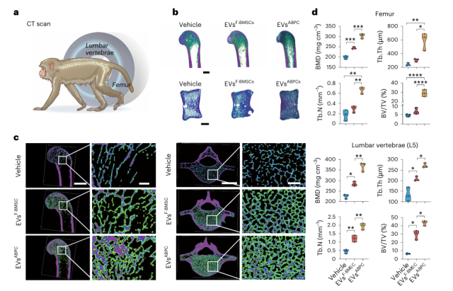
动物实验:通过 Micro-CT 和 CT 扫描分析骨密度和微结构,行为学测试评估运动能力和认知功能。脑部结构变化通过 MRI 和 SPECT/CT 成像分析。
分子分析:通过 RNA-seq、蛋白质组学和单细胞 RNA 测序(scRNA-seq)分析基因表达谱和衰老相关通路,DNA 甲基化分析用于评估表观遗传年龄变化。
主要内容 & 结果
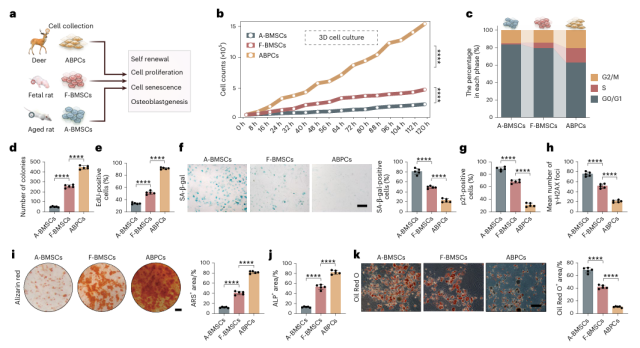
研究人员比较了鹿角芽基祖细胞(ABPCs)与胎鼠(F-BMSCs)和老年鼠(A-BMSCs)来源骨髓间充质干细胞的生物学特性。结果显示 ABPCs 具有更强的增值能力,体现在细胞数量在 120 小时培养后显著更高、细胞周期中 S 期比例更高,集落形成能力和成骨分化潜能更强,此外,衰老标志物(如 SA-β-gal、p21 和 γ-H2AX)的表达显著降低。通过 EVs 表征、转录组学和蛋白质组学手段解析 EVs 组分,ABPCs 来源的细胞外囊泡(EVsABPC)的浓度更高,且富含与再生、蛋白稳态、端粒维持和细胞周期调控相关的特异性分子,同时炎症和表观遗传改变等与衰老相关的通路下调,在功能上,EVsABPC 在促进细胞黏附及迁移方面效果更优,综上,EVsABPC 具有显著的抗衰老和促再生潜力。

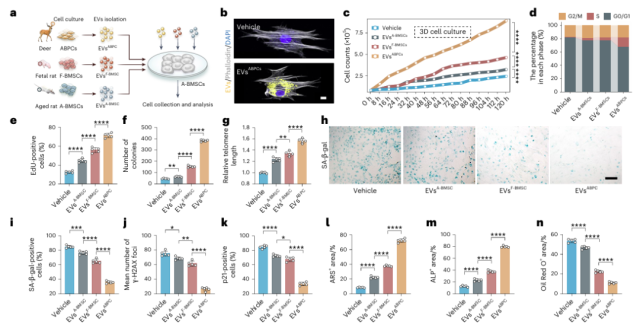
通过体外实验进一步评估了三种 EVs(EVsABPC、EVsF-BMSC、EVsA-BMSC)对衰老骨髓间充质干细胞(A-BMSCs)的抗衰老作用。结果显示,EVsABPC 能被 A-BMSCs 高效摄取,显著促进细胞增殖、端粒延长、降低 SA-β-gal、γ-H2AX 等衰老标志物表达;EVsABPC 处理可以显著促进 A-BMSCs 的成骨分化能力。转录组学分析显示,EVsABPC 使 A-BMSCs 的基因表达更接近年轻细胞,并激活再生相关通路, EVsABPC 特异性递送 Prkar2a mRNA 至靶细胞,敲低 Prkar2a 后 EVs 的抗衰老与促成骨效应明显减弱,而过表达 Prkar2a 则可增强普通 EVs 的类似功能,证实 Prkar2a 为 EVsABPC 的核心抗衰老成分。

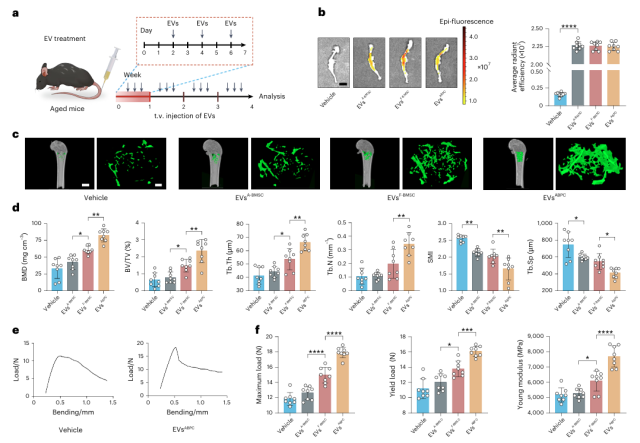
通过体内实验验证 EVsABPC 对老年小鼠骨质疏松的治疗效果。研究发现静脉注射 EVsABPC 4 周后显著增加老年小鼠股骨骨密度(BMD)和骨体积分数,改善骨小梁结构(增加厚度和数量,减少分离度)。血清学检测发现 EVsABPC 显著提升骨形成标志物(OCN、P1NP)水平,组织学分析证实 EVsABPC 能促进成骨细胞活性,但不影响破骨细胞数量。这些结果证实 EVsABPC 通过促进成骨而非抑制骨吸收来逆转老年相关的骨质流失。

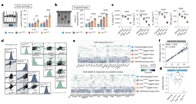
通过系统性研究揭示 EVsABPC 对老年小鼠多器官衰老的改善作用。行为学测试显示,EVsABPC 显著改善老年小鼠的运动协调性以及降低衰老相关炎症因子水平。表观遗传分析发现,EVsABPC 使老年小鼠血液 DNA 甲基化年龄平均年轻了 3.54 个月。组织学检测表明,EVsABPC 能显著减少肝脏等多个器官的衰老标志物 SA-β-gal 表达。转录组分析显示,EVsABPC 能特异性上调多个器官中与组织修复、代谢调节相关的基因表达。这些结果证明 EVsABPC 具有系统性抗衰老作用,能同时改善运动功能、认知能力和多器官衰老状态。

进一步通过非人灵长类动物实验证实 EVsABPC 对老年恒河猴的显著抗衰老效果。在静脉注射 EVsABPC20 周后,恒河猴股骨和腰椎骨密度显著提高,同时血清骨形成标志物(P1NP、OCN)水平上升,但骨吸收吸收标志物无差异。在运动能力方面,EVsABPC 组表现出更强的自发运动能力,包括更长的活动时间、更快运动速度和更复杂的动作模式。连续 7 天的活动监测显示 EVsABPC 组每日步数明显增加,但睡眠治疗不受影响,这些结果验证了 EVsABPC 可以显著改善老年非人灵长类的整体运动功能有。

文章最后部分研究了 EVsABPC 治疗对老年恒河猴血液和神经系统的改善作用。血液分析显示 EVsABPC 使恒河猴血清炎症因子显著下降,并使血液 DNA 甲基化时钟年龄平均年轻 2.14 年;单细胞 RNA 测序显示 EVsABPC 能减少骨髓免疫细胞中衰老相关分泌表型基因的表达,同时促进细胞周期进程。通过脑部 SPECT/CT 动态成像和 MRI 纵向观察证实,EVsABPC 可有效穿过血脑屏障,增加大脑总灰质体积,尤其是在大脑皮层区域,改善脑结构。综合结果表明,EVsABPC 不仅能缓解全身性炎症和血液衰老,还能促进脑组织再生。这一发现首次在灵长类模型中证实了鹿源性 EVs 的神经保护潜力。

总结
该研究系统揭示了 ABPCs 来源的细胞外囊泡(EVs)在抗衰老治疗中的重要作用。通过老年小鼠和恒河猴实验,证明 EVsABPC 能显著逆转衰老相关表型:在体外可促进骨髓间充质干细胞的增殖和成骨分化,抑制细胞衰老;在体内能增加骨密度、改善骨微结构,并提升运动能力。机制研究表明,EVsABPC 富含 Prkar2a 等关键活性成分,通过调节细胞周期、端粒维持和炎症反应发挥抗衰老作用。EVsABPC 能逆转表观遗传年龄,使老年小鼠年轻 3.54 个月,恒河猴年轻 2.14 年。这些发现为开发基于 EVs 的抗衰老疗法提供了重要依据,特别在治疗骨质疏松和神经退行性疾病方面具有转化价值。研究首次在大型哺乳动物中证实了鹿源性 EVs 的多系统抗衰老功效。
艾斯基因—表观甲基化技术服务「引领者」
艾斯基因依靠成熟完整的实验平台和顶尖的生物信息分析团队推出表观遗传时钟检测技术服务。平台具备超强检测优势:
15 年资深表观科学家专业指导,提供最优方案
经典时钟位点覆盖 95% 以上,精准扩增 Panel
CpG 位点超高深度检测,满足不同时钟模型要求
精准预测甲基化年龄,衰老加速可视化
针对人群队列,艾斯基因重磅推出【EWAS-10K 计划】,赋能甲基化队列研究,提供完整解决方案!为 EWAS 研究提供全基因组高通量测序法(WGBS、RRBS)和甲基化芯片法(935K),靶向区域的甲基化验证法(TBS、焦磷酸测序等)。了解更多服务信息,与我们联系>>https://acegen.biomart.cn/
